(通訊員 郭霖)為進一步做好常态化疫情防控下學生教育管理工作,使家校聯動形成全力,共同保障學生防疫期間居家學習安全。我院于4月27日~29日分年級召開“疫情期間居家安全教育”專題會議,會議由各年級輔導員主持,學生及家長通過各年級家長QQ群參加,學工辦全體老師參會。
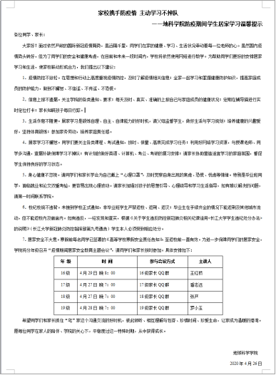
為保障此次線上安全教育專題會議順利、有效開展,我院學工辦全體老師前期做了充分準備。一是4月24日在網上進行了集體讨論與籌劃,确定了專題會議的開展形式、主要内容、具體安排等;二是抓住疫情期間學生居家學習教育管理的重難點,制作專題會議PPT;三是以“家庭責任與學會溝通”為主題,拟定防疫期間學生居家學習溫馨提示,及安全責任告知書;四是各年級輔導員将專題會議安排及要求發布給學生及家長;五是利用輔導貓及短信平台向學生及家長推送關注學生心理健康短信。





線上專題會議開始前,各年級輔導員先以班級為單位,進行點名和簽到,确保所有學生家長參加,無遺漏,專題會議從三個方面展開。一是安全教育。雖然國内疫情防控持續向好,但形勢依然嚴峻,學院高度重視疫情防控工作,堅持每天對學生進行打卡,要求學生彙報健康和位置信息;每天值班老師對學生健康情況進行統計,确保學生無異常;對學生家長确診情況進行調查,對确診家庭予以關懷;開展系列安全教育活動,如“抗擊疫情,我能做什麼”主題班會、國家安全教育日活動、大學消防安全公開課等。還以大量實例加圖片的形式,針對大學生居家安全“吃住行、盜火水、壇心網、毒艾恐”12個方面進行了詳細教育。二是居家學習。各年級輔導員先向家長們展示了我校網上授課的基本情況,再從家長、老師、學生三個層面剖析了大家對網課的态度,希望同學們自覺、自律,懷着對自己負責,對家庭負責,對未來負責的态度,珍惜來之不易的網課條件,認真上好每一堂網課。三是返校時間。針對同學和家長們最關心的話題,各年級輔導員反複強調,返校時間一定要等待學校的正式通知,切莫違反學校規定私自返校。


家長們紛紛感謝與支持學校和學院在疫情期間所做的各項工作和努力,同時也比較集中的反映了部分學生近期居家學習出現的使用手機和玩遊戲時間較長、學習不自覺和家長溝通困難等問題。針對家長們提出的問題,學工辦全體老師将會與班主任、導師、家長共同商讨解決方法,盡最大努力幫助學生,助力學生成長。
會後,每位學生及家長均認真閱讀了“家校攜手防疫情 主動學習不掉隊——地科學院防期間學生居家學習溫馨提示”,并一個不漏的簽屬了“地科學院防疫期間學生居家學習安全責任告知”。

